v2
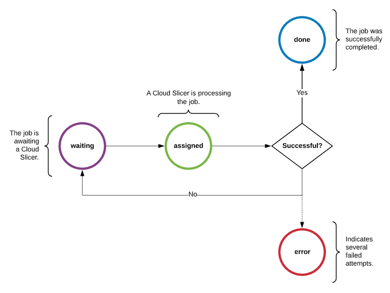
Track a job's current progress via one of the following statuses:
| Status | Description |
|---|---|
| waiting | Indicates that the job is in the queue awaiting Cloud Slicer availability. |
| assigned | Indicates that a Cloud Slicer is processing the job. |
| done | Indicates that the job was completed successfully. |
| error | Indicates that the Cloud Slicer could not process the job. |
| cancelled | Indicates the job was cancelled. |
Upon creating a job, it enters the waiting state. It will remain in that state until it is assigned a Cloud Slicer. At which point, it will be in the assigned state while the Cloud Slicer processes the job. If the job is successful, it enters the done state. Otherwise, it is moved back to the waiting state in order to allow another attempt to process it. If the job cannot be processed after several attempts, it will enter the error state. This life cycle is illustrated below.
Cancel a job at any time via the Cancel Cloud Slicer Job endpoint. This will update the job's state to cancelled. If a Cloud Slicer was currently slicing content for that job, then it will stop within 10 seconds. If the job was in the waiting state, then it will not be processed.
Use the Delete Cloud Slicer Job endpoint to delete a job in the waiting, done, cancelled, or error state. Jobs in the assigned state cannot be deleted.
The system will automatically erase a job 72 hours after its completion (i.e,. done, cancelled, or error).
